12月3日下午,我院首届“书香伴成长——好书推荐”院级评审与推荐活动在图书馆二楼报告厅举行。
来自7个院系的9名学生代表分别通过PPT展示,颇有特色地介绍了各院系开展此项活动的组织宣传情况、阐述了选送2部好书的理由。来自团委、学工部、图书馆、人文艺术系的五位评委从各院系宣传组织情况、好书推荐理由阐述、现场展示环节三个方面评审出活动奖项。最终,汽车工程学院获得团体一等奖,建筑工程学院和电子信息工程学院分别获得团体二等奖,人文艺术系、运输管理工程学院、路桥与港航工程学院、机电工程学院分别获得团体三等奖。
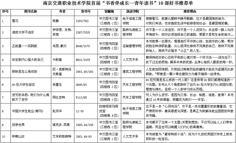
本次活动是我院社会主义核心价值观教育实践系列活动之一,旨在通过开展“青年读书”推荐活动,结合我院图书馆馆藏资源,进行阅读推广,引导更多的大学生阅读书刊、阅读更好的书刊,促进思想的交流和碰撞。活动自10月28日开始,各二级院系积极发动、组织和指导,各班学生通过新媒体、辩论、视频等方式热情参加。全院共有96个班级提交了书刊推荐材料,7院系选送了14本书刊参加校级推荐。
活动现场,与会的评委、老师和同学通过投票、举手赞同等方式,从七个院系选送的14部书刊中推荐出10部书刊。

(图书馆 团委)