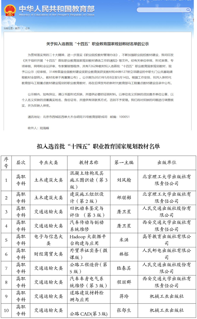
绿槐高柳咽新蝉,薰风初入弦。5月14日,2023年职业教育活动周全国启动仪式暨全国职业院校技能大赛在山东潍坊拉开帷幕,2023年全国职业院校技能大赛正式打响,南京交院代表队在“汽车故障检修”赛项中勇夺江苏首金。伴随着现代职业教育体系建设新模式的不断探索,教育教学改革持续推进,校企合作产教融合不断深入,今年学院教育教学改革涌现了一批国家级成果:4门课程入选国家在线精品课程,10本教材入选首批“十四五”职业教育国家规划教材,2项教学成果荣获国家级教学成果二等奖。




学院认真落实习近平总书记“人人皆可成才、人人尽展其才”的重要指示要求,锚定“走在前、开新局”目标,面对科技、产业和教育范式变革,始终坚持教育在改革中加强,在创新中发展,精准把握职业教育的重要使命和历史机遇,不断提高技术技能人才与区域产业的吻合度。一是瞄准国家战略,服务区域发展。紧盯教育强国、人才强国、制造强国、科教兴国等国家战略,梳理区域产业需求,协同交通运输行业需要,细分专业特点,凝练人才培养特色;二是深化产教融合,校企同向同行。深入研究市域和行业产业发展趋势,甄选人才培养关键要素,聚焦企业发展核心问题,重构课程体系、教材体系、评价体系,聚集行业龙头企业,成立一批现代产业学院,建设一批产学融合平台,打造一支校企混编师资队伍,使教育链、人才链、产业链和创新链有机融合;三是落实立德树人根本任务,服务人的全面发展。做好为党育人为国育才工作,坚持人本思想,让教育回归人的全面发展,推动教随生要,师为学动,着力提高育人质量,让学生对专业满意,对学校满意,对未来选择的职业和发展能力满意,让地方政府和行业满意。
(教务处)